视频批量剪辑矩阵工具、KOC代发、代运营、Sen2.0接口【乙方信息】
2026-04-13 03:29:07
浏览量:23

何志强
风险提示:投资有风险,合作需谨慎,涉及任何资金、物品等交易慎重考虑!
切勿下载来历不明软件!保护好个人隐私信息和财产安全,谨防受骗!
合作区域:全国
编号:1916524
资源标签:
合作概述:
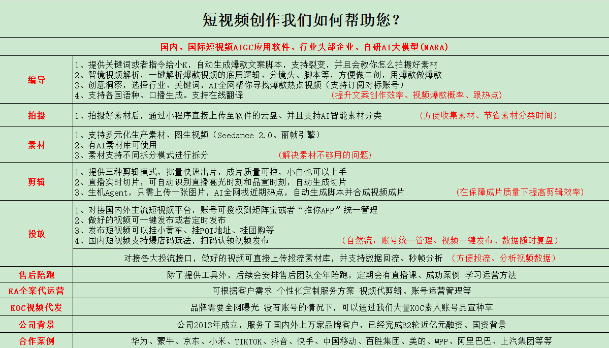
SaaS工具:视频创作全链路(编导/拍摄/剪辑/投放)效率提升工具、SEO、GEO
KOC代发:2万+素人账号,品牌品宣种草视频批量发布
全案服务:短视频全案代运营、专业代剪辑服务
AIGC视频:官方Sed2.0满血版API,图生视频/AI漫剧/AI影视,支持api接口合作
资源图片:

下载U客直谈APP立即联系需要跳转至应用宝进行下载

